韩国a漫
搜索
关闭
X
韩国a漫
韩国a漫概况
韩国a漫简介
组织架构
研究机构
管理团队
大事记
师资队伍
教职员工
两院院士
国家杰青
退休人员
人事招聘
科学研究
研究方向
科研成果
人才培养
招生信息
教务通知
本科生培养
研究生培养
国际交流
学生园地
学工队伍
党建风采
班团活动
就业信息
高分子校友会
理事会
校友动态
校友名录
毕业留影
系教育发展基金
纪念于同隐先生
课程思政
理论武装
政策文件
教学案例
成果展示
技术平台
搜索
EN
人才培养
韩国a漫
人才培养
教务通知
招生信息
教务通知
本科生培养
研究生培养
国际交流
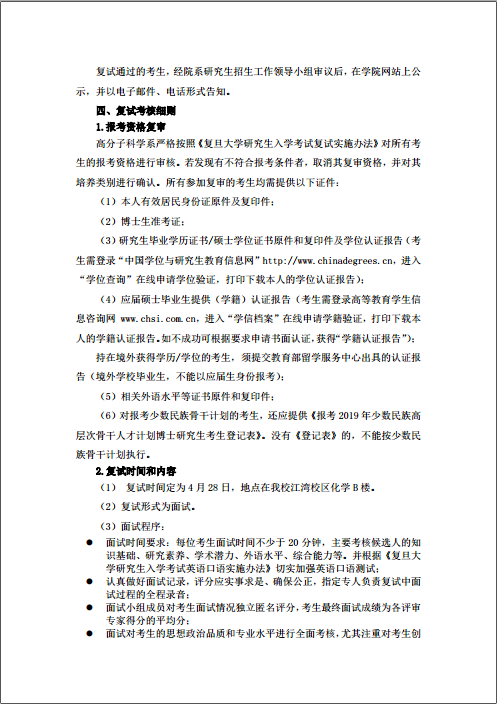
2019 年韩国a漫 博士研究生 “申请-考核”制复试录取工作实施细则
发布时间:2019-04-25